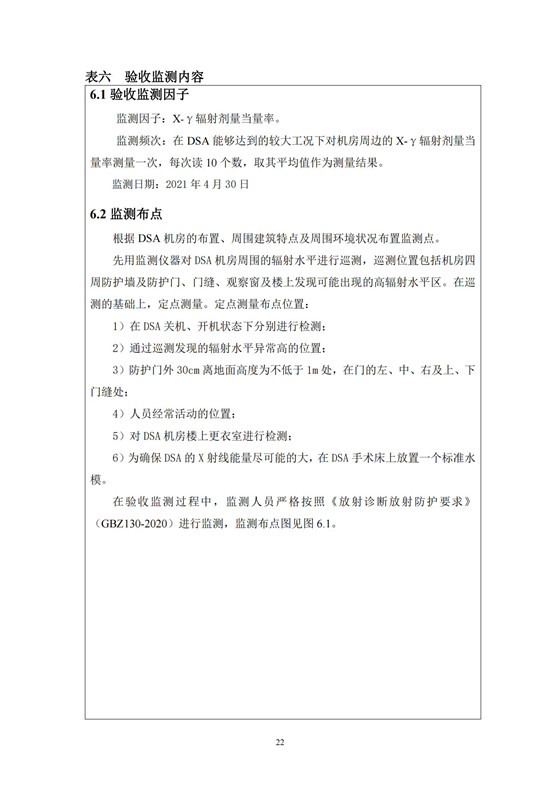
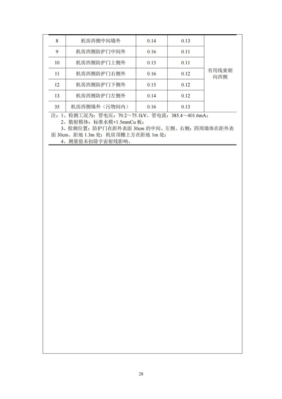
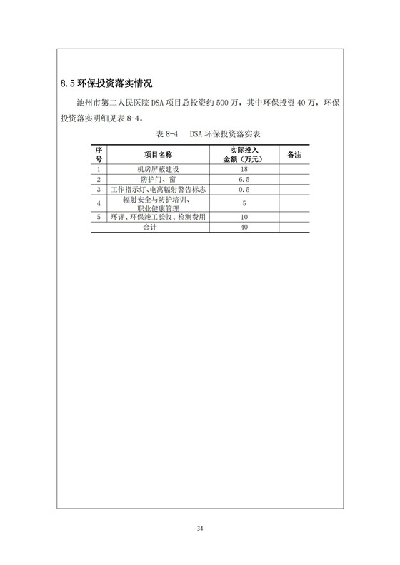
|
我院委托合肥鑫鼎环保科技有限责任公司承担对该项目进行竣工环境保护验收工作,委托单位对项目进行了核查,委托中国建材检验认证集团安徽有限公司检测,并编制了《池州市第二人民医院DSA医用射线装置项目竣工环境保护验收监测表》,于2021年5月9日在我院组织召开了验收会议,成立了验收组(含专家组),会前验收组(含专家组)查看了现场,会议上验收组对该项目验收监测表进行了审核,专家组对项目的意见是:建议通过竣工环境保护验收。
现对DSA应用项目竣工环境保护验收结论进行公示,详见附件:
附件1:池州市第二人民医院DSA项目竣工环境保护验收结论
 

附件2:池州市第二人民医院-DSA应用项目竣工环境保护验收监测表公示
 
 
 
 
 
 
   
 
 
   
   
               
公示时间:2021年8月9日--2021年9月29日
池州市第二人民医院
2021年8月9日
|